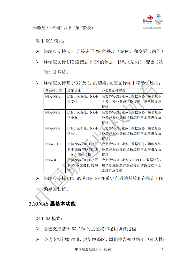
近日,中国联通发布了《5G终端白皮书<第三阶段>》(以下简称<白皮书>)。中国联通期望借皮书的发布,给出2020年H2及以后的5G终端产品需求及关键技术指标。
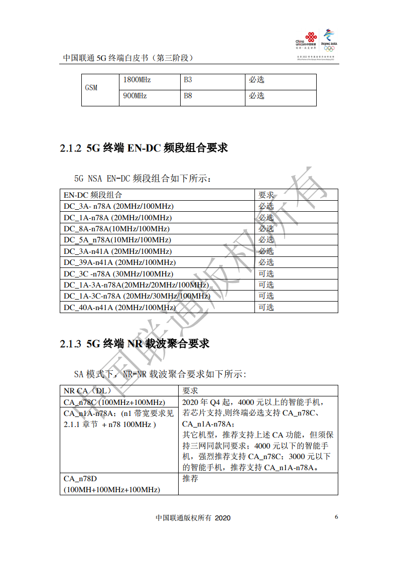
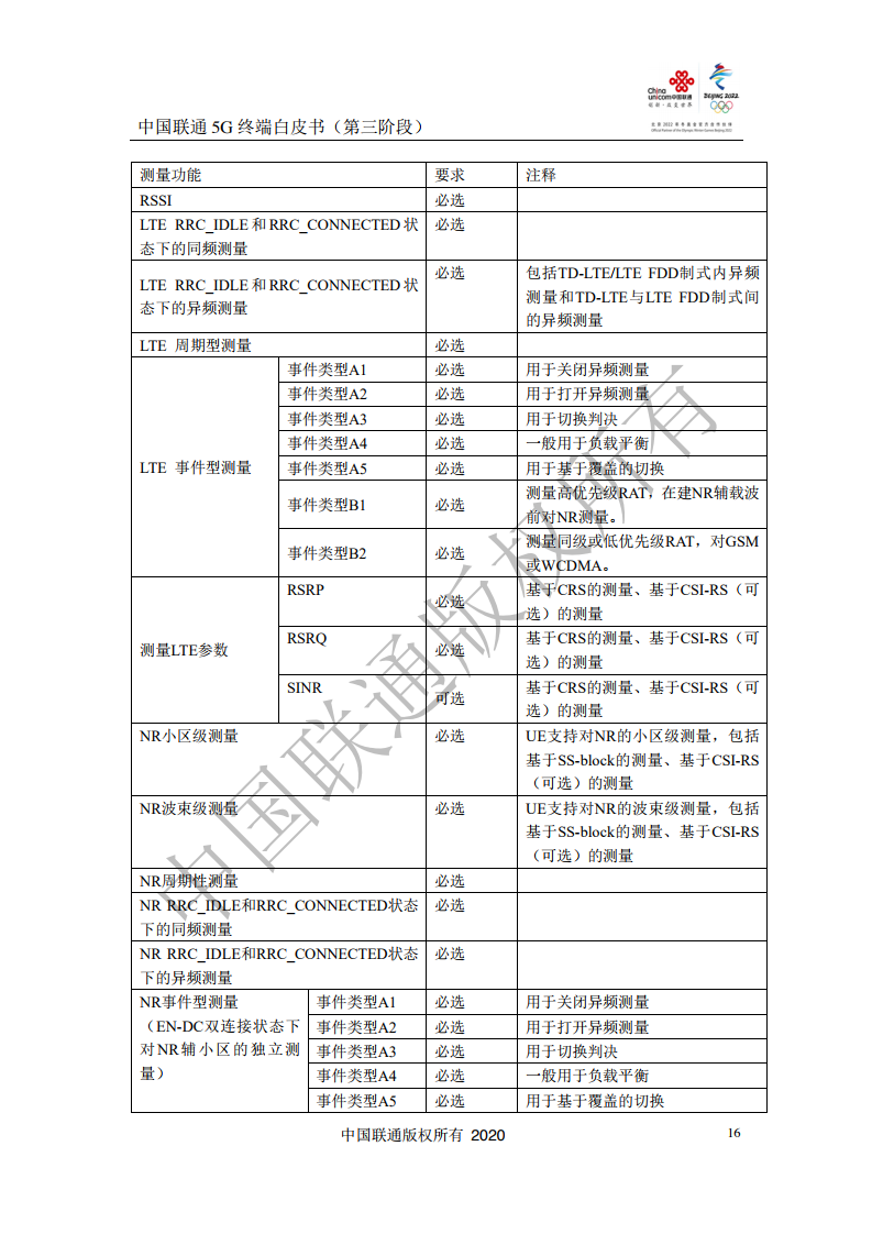
据悉,《白皮书》主要规定了中国联通5G终端在多模多频、功能、业务、射频及协议一致性、性能、机卡兼容及设备管理等方面要求。需要特别指出的是,中国联通在5G终端NR频段要求中,并没有把n79频段列入其中。按照中国联通给出的表格主要有n78、n1、n41、n258、n3、n8、n5这七个频段,其中,n78、n41为必选频段。
“n79”频段在前段时间引起了一些争议。主要在于5G应用及5G终端对该频段资源的支持问题。目前,只有部分终端支持最多的5G频段,绝大部分5G终端对n79等频段的支持并不完整,由此引发了“真假5G”的讨论。
据悉,n79频段属于核心高频频段,是运营商可获得5G频段中频率最高的,具有大容量、高速率的优势,但其穿透性较差。n79频段可应用于商场、地铁、大型集会等有限空间密集通信场景,还适用于电力、交通等行业应用专网。
目前,国内各大运营商建设5G网络所采用的5G频段各不相同。中国移动拥有n41和n79两大频段,而中国联通和中国电信则合用n78频段,中国广电拥有广电专属低频频段和n79频段。
中国移动方面表示,目前支持n79频段的5G基站还处于试验阶段,近期没有在这个频段上开展5G商用的计划,在未来相当长的一段时间内,其5G频段发展的核心将会是n41频段。而同时持有n79频段的中国广电,则表示会与电力系统合作,将n79频段应用于工业市场,不会向普通公众市场开放。因此使用不支持n79频段的5G终端并不会影响用户的5G体验。









































